@michalkuzma01/node-red-ksef 0.0.2
Krajowy System e-Faktur (KSeF) integration for Node-RED

@michalkuzma01/node-red-ksef
A collection of Node-RED nodes for interacting with the Polish National e-Invoice System (KSeF).
⚠️⚠️⚠️ WARNING!!! This node is not optimized for retrieving thousands of invoices due to the way the flows interact with KSeF endpoints (
/api/v2/invoices/query/metadata->/api/v2/invoices/ksef/{ksefNumber}). Use with large volumes cautiously.
⚠️⚠️⚠️ ALWAYS CHECK!!! Before syncing large batches, verify limits and current rules:
- GitHub repository: https://github.com/CIRFMF/ksef-docs
- Official KSeF Swagger API (link in the repo documentation)
How to use
1. Installation
You can install this node directly from the Node-RED palette manager. Search for @michalkuzma01/node-red-ksef.
Alternatively, you can install it manually from your Node-RED user directory (usually ~/.node-red):
npm install @michalkuzma01/node-red-ksef
2. Certificates
Log in to your KSeF account and download your certificate and private key files. Configure the paths in the KSEF Auth node.
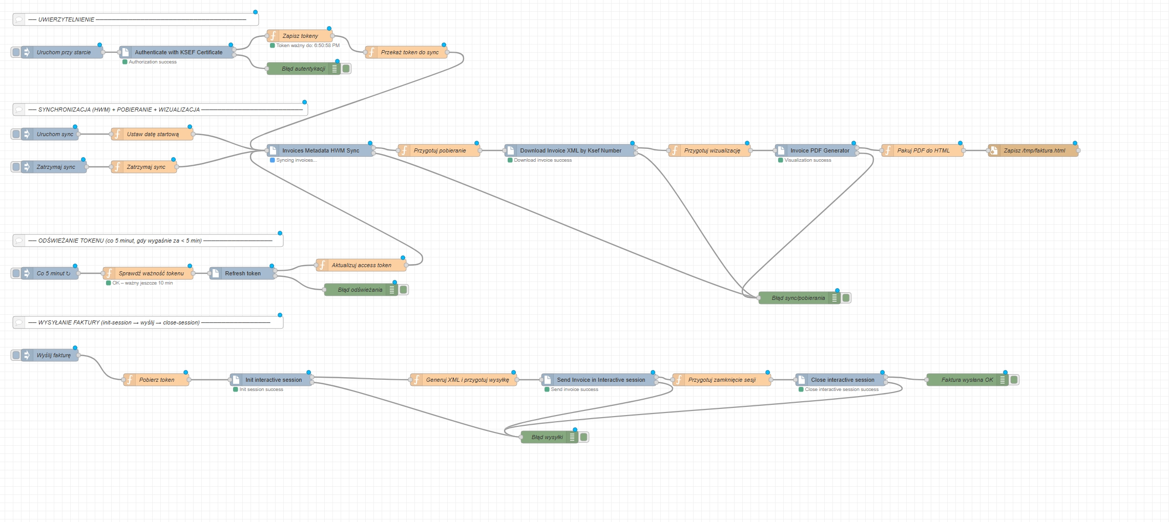
3. Example Flow

An example flow for Node-RED is included in examples/ksef-complete-flow.json. Warning: before using it, carefully review the flow and replace all placeholder data with your own (e.g., NIP, certificate paths, keys).
The default Base URL in the example is set to the KSeF Preprod API, so the flow will not work immediately in the production environment. The example is provided for inspiration only and should be adapted to your specific setup.
Supported Nodes
This package provides the following nodes to facilitate communication with the KSeF system.
All nodes, except Invoice PDF Generator (which runs locally), allow you to configure the Base URL setting to switch between KSeF environments (test, demo, production). The default is set to the production environment.
KSEF Auth
Authorizes with KSeF using a provided certificate. This node initiates an interactive session with the KSeF system.
Node configuration:
| Setting | Description |
|---|---|
| Base URL | KSeF API base URL (e.g. https://api.ksef.mf.gov.pl) |
| Subject Identifier Type | certificateSubject or certificateFingerprint |
| Context Identifier Type | Nip, InternalId, or NipVatUe |
| Context Identifier Value | The NIP or internal ID to authorize as |
| Private Key Filepath | Absolute path to the private key file |
| Certificate Filepath | Absolute path to the certificate file |
| Key Passphrase | Passphrase for the private key (if encrypted) |
| Verify Certificate Chain | Whether to verify the full certificate chain |
| Algorithm Type | RSA or ECDSA |
| Auth Polling Max Retries | How many times to poll for auth status (default: 5) |
| Auth Polling Initial Interval (ms) | Initial polling interval in ms (default: 1000) |
Input:
| Input Property | Type | Description |
|---|---|---|
msg |
any |
Any incoming message will trigger the authentication process. |
Output:
| Output Port | Output Property | Type | Description |
|---|---|---|---|
0 (Tokens) |
msg.payload |
object |
Authentication tokens (e.g. accessToken, refreshToken) for subsequent KSeF operations. |
1 (Error) |
msg.payload |
object |
Error object with details if the authentication process fails. |
Init Interactive Session
Opens an interactive session in KSeF. The session is identified by a reference number that must be passed to the Send Invoice and Close Interactive Session nodes.
Input msg.payload:
| Property | Type | Description |
|---|---|---|
accessToken |
string |
A valid KSeF access token. |
Output:
| Output Port | Output Property | Type | Description |
|---|---|---|---|
0 (Reference Number) |
msg.payload |
object |
Session reference number and related data returned by KSeF. |
0 (Reference Number) |
msg.originalMsg |
object |
The original input message. |
1 (Error) |
msg.payload |
object |
Error object with details if opening the session fails. |
1 (Error) |
msg.originalMsg |
object |
The original input message. |
Send Invoice in Interactive Session
Sends an invoice to the KSeF system within an open interactive session. The invoice XML is encrypted with AES-CBC before transmission.
Input msg.payload:
| Property | Type | Description |
|---|---|---|
accessToken |
string |
A valid KSeF access token for the active interactive session. |
referenceNumber |
string |
The session reference number from Init Interactive Session. |
invoiceXml |
string |
The XML content of the invoice to be sent. |
aesKey |
string |
Base64-encoded AES-256 key used to encrypt the invoice. |
iv |
string |
Base64-encoded initialization vector (IV) for AES-CBC. |
Output:
| Output Port | Output Property | Type | Description |
|---|---|---|---|
0 (UPO XML) |
msg.payload |
object |
Official Proof of Receipt (UPO) data from KSeF confirming successful submission. |
0 (UPO XML) |
msg.originalMsg |
object |
The original input message. |
1 (Error) |
msg.payload |
object |
Error object with details if the invoice submission fails. |
1 (Error) |
msg.originalMsg |
object |
The original input message. |
Close Interactive Session
Closes an active interactive session in KSeF.
Input msg.payload:
| Property | Type | Description |
|---|---|---|
accessToken |
string |
A valid KSeF access token. |
referenceNumber |
string |
The session reference number to close. |
Output:
| Output Port | Output Property | Type | Description |
|---|---|---|---|
0 (Reference Number) |
msg.payload |
object |
Session close result returned by KSeF. |
0 (Reference Number) |
msg.originalMsg |
object |
The original input message. |
1 (Error) |
msg.payload |
object |
Error object with details if closing the session fails. |
1 (Error) |
msg.originalMsg |
object |
The original input message. |
Download Invoice XML by KSeF Number
Downloads a KSeF invoice in XML format using its KSeF identification number and an authentication token.
Input msg:
| Property | Type | Description |
|---|---|---|
ksefNumber |
string |
The KSeF invoice identification number. |
authToken |
string |
A valid KSeF access token. |
Output:
| Output Port | Output Property | Type | Description |
|---|---|---|---|
0 (XML) |
msg.payload |
object |
Object containing the downloaded invoice XML and the original input msg.payload (e.g. InvoiceMetadata). |
0 (XML) |
msg.payload.invoiceTxt |
string |
The XML content of the downloaded invoice. |
0 (XML) |
msg.payload.decodedMsg |
any |
The original input msg.payload passed through (e.g. full InvoiceMetadata from HWM sync). |
0 (XML) |
msg.originalMsg |
object |
The original input message. |
1 (Error) |
msg.payload |
object |
Error object with details if the invoice download fails. |
1 (Error) |
msg.originalMsg |
object |
The original input message. |
Refresh Token
Refreshes an existing KSeF access token and returns a new one.
Input msg:
| Property | Type | Description |
|---|---|---|
accessToken |
string |
The current access token to refresh. |
Output:
| Output Port | Output Property | Type | Description |
|---|---|---|---|
0 (New Token) |
msg.payload |
object |
{ newTokenValue: string, newTokenValidUntil: string } |
0 (New Token) |
msg.originalMsg |
object |
The original input message. |
1 (Error) |
msg.payload |
object |
Error object with details if the token refresh fails. |
1 (Error) |
msg.originalMsg |
object |
The original input message. |
Invoices Metadata HWM Continuous Sync
Continuously fetches invoice metadata from KSeF using a high-water-mark (HWM) strategy — it picks up from where it last left off and polls at a configured interval. Each invoice metadata record is emitted as a separate output message.
Node configuration:
| Setting | Description |
|---|---|
| Base URL | KSeF API base URL (e.g. https://api.ksef.mf.gov.pl) |
| Sync Interval (min) | How often to poll for new invoices (must be > 0) |
| Subject Type | Subject1, Subject2, Subject3, or SubjectAuthorized |
| Date Type | Issue, Invoicing, or PermanentStorage |
| Date To | Upper bound for the date range filter |
| Various filters | Optional: KSeF number, amount range, seller NIP, buyer identifier, currency codes, invoicing mode, form type, invoice types, attachment flag |
Input (controlled via msg.topic):
msg.topic |
msg.payload |
Description |
|---|---|---|
authToken |
{ accessToken: { token: string } } |
Sets or updates the auth token for polling. |
from |
{ dateFrom: string } (ISO date string) |
Starts the sync from the specified date. |
stop |
(any) | Stops the running sync. |
Output:
| Output Port | Output Property | Type | Description |
|---|---|---|---|
0 (Invoice) |
msg.payload |
object |
A single invoice metadata record emitted for each invoice found. |
1 (Error) |
msg.payload |
object |
Error object if a sync error occurs. |
Invoice PDF Generator
Generates a PDF visualization of a KSeF invoice from its XML content. Supports FA(1), FA(2), and FA(3) form types. This node runs locally and does not make any network requests.
Input msg:
| Property | Type | Description |
|---|---|---|
xml |
string |
The XML content of the invoice. |
ksefNumber |
string |
The KSeF invoice identification number. |
qrCodeURL |
string |
URL to be encoded as a QR code on the PDF. |
isMobile |
string |
"true" or "false" — whether to use the mobile PDF layout. |
Output:
| Output Port | Output Property | Type | Description |
|---|---|---|---|
0 (PDF) |
msg.payload |
string |
Base64-encoded PDF of the invoice. |
0 (PDF) |
msg.originalMsg |
object |
The original input message. |
1 (Error) |
msg.payload |
object |
Error object with details if PDF generation fails. |
1 (Error) |
msg.originalMsg |
object |
The original input message. |
Development
How to regenerate test certificates
./test/e2e/utils/gen-ksef-cert.sh --nip 1234567890 --cn "Jan Kowalski" --given "Jan" --surname "Kowalski" --out ./test/e2e/resources/
If you change NIP during certificate regeneration, remember to update it in default-config-provider.ts and invoice-sample-1.xml.njk as well.
License
This project is licensed under AGPLv3.
If you want to use it in a closed-source or commercial product, a separate commercial license is available.
Contact: [email protected]