Deplays each message and tweeting collected search.
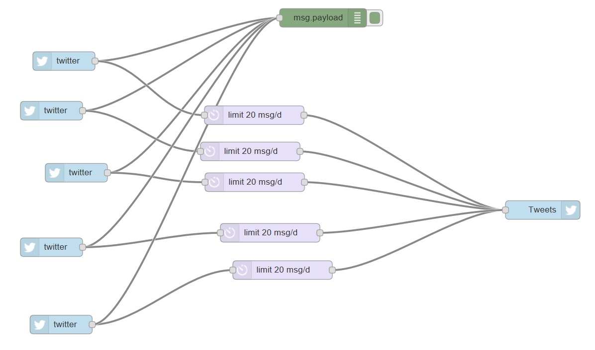
Delays each message passing through the node and tweeting them collected search.

[{"id":"c302e9c5.600bc8","type":"twitter in","z":"7619bc09.bfb1e4","twitter":"","tags":"blockchain fintec -bitcoin","user":"false","name":"","topic":"tweets","inputs":0,"x":150,"y":360,"wires":[["f6e92a6b.8a6c48","4911fdeb.1d864c"]]},{"id":"5b368e10.f369e8","type":"twitter out","z":"7619bc09.bfb1e4","twitter":"","name":"Tweets","x":900,"y":420,"wires":[]},{"id":"f6e92a6b.8a6c48","type":"debug","z":"7619bc09.bfb1e4","name":"","active":true,"console":"false","complete":"false","x":546.7999877929688,"y":110.40000915527344,"wires":[]},{"id":"e1cea11b.084448","type":"twitter in","z":"7619bc09.bfb1e4","twitter":"","tags":" fintech automation -chatbot -chatbots","user":"false","name":"","topic":"tweets","inputs":0,"x":110,"y":260,"wires":[["f6e92a6b.8a6c48","938f2a0c.826878"]]},{"id":"9ceba1dd.3dae2","type":"twitter in","z":"7619bc09.bfb1e4","twitter":"","tags":"blockchain smartcities, blockchain smartcity","user":"false","name":"","topic":"tweets","inputs":0,"x":130,"y":180,"wires":[["f6e92a6b.8a6c48","d9db700.e261f1"]]},{"id":"aa860f00.1439a8","type":"twitter in","z":"7619bc09.bfb1e4","twitter":"","tags":"blockchain automation","user":"false","name":"","topic":"tweets","inputs":0,"x":110,"y":480,"wires":[["f6e92a6b.8a6c48","a1eb787e.437e8"]]},{"id":"5e3076f7.4c2","type":"twitter in","z":"7619bc09.bfb1e4","twitter":"","tags":"fintech -bitcoin -? -bitcoins","user":"false","name":"","topic":"tweets","inputs":0,"x":125.5,"y":604.5999755859375,"wires":[["98356d41.199048","f6e92a6b.8a6c48"]]},{"id":"d9db700.e261f1","type":"delay","z":"7619bc09.bfb1e4","name":"","pauseType":"rate","timeout":"5","timeoutUnits":"hours","rate":"20","nbRateUnits":"1","rateUnits":"day","randomFirst":"1","randomLast":"5","randomUnits":"hours","drop":true,"x":436,"y":267.20001220703125,"wires":[["5b368e10.f369e8"]]},{"id":"938f2a0c.826878","type":"delay","z":"7619bc09.bfb1e4","name":"","pauseType":"rate","timeout":"5","timeoutUnits":"hours","rate":"20","nbRateUnits":"1","rateUnits":"day","randomFirst":"1","randomLast":"5","randomUnits":"hours","drop":true,"x":429.5999755859375,"y":325.6000061035156,"wires":[["5b368e10.f369e8"]]},{"id":"4911fdeb.1d864c","type":"delay","z":"7619bc09.bfb1e4","name":"","pauseType":"rate","timeout":"5","timeoutUnits":"hours","rate":"20","nbRateUnits":"1","rateUnits":"day","randomFirst":"1","randomLast":"5","randomUnits":"hours","drop":true,"x":436.800048828125,"y":375.20001220703125,"wires":[["5b368e10.f369e8"]]},{"id":"98356d41.199048","type":"delay","z":"7619bc09.bfb1e4","name":"","pauseType":"rate","timeout":"5","timeoutUnits":"hours","rate":"20","nbRateUnits":"1","rateUnits":"day","randomFirst":"1","randomLast":"5","randomUnits":"hours","drop":true,"x":481.5999755859375,"y":516.7999877929688,"wires":[["5b368e10.f369e8"]]},{"id":"a1eb787e.437e8","type":"delay","z":"7619bc09.bfb1e4","name":"","pauseType":"rate","timeout":"5","timeoutUnits":"hours","rate":"20","nbRateUnits":"1","rateUnits":"day","randomFirst":"1","randomLast":"5","randomUnits":"hours","drop":true,"x":461.5999755859375,"y":456.7999572753906,"wires":[["5b368e10.f369e8"]]}]